全社員が安全対策に取り組み、輸・配送の安全レベルのアップ図っています。
その為、当社では、安全運転の為の教育実施計画を作成し、毎月計画に沿って教育を行いその実施記録を作成しています。さらに、教育効果を評価して、改善ポイントを明らかにして常に教育計画を改善しています。

2024年4月1日~2025年3月31日
Ⅰ 輸送の安全に関する基本的な方針
1. 整理整頓
2. 確実に点検
3. 作業の標準化
Ⅱ 輸送の安全に関する目標(2024年度)
期間:2024年4月1日~2025年3月31日
年間無事故・無災害の達成
1. 荷物事故 0件
2. 物損事故 0件
Ⅲ. 輸送の安全に関する目標の達成状況(2024年3月31日現在)

Ⅳ 輸送の安全に関する計画
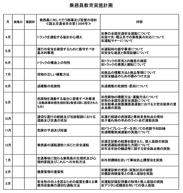
1. 安全運行に関する定期的な乗務員教育を計画実施し、意識の向上を絶えず図る。
2. 輸送の安全に関する情報(事故事例、ヒヤリハット事例)を運転者等が共有するため、事例の掲示を行い、安全意識の向上を図る。
3. 運転適性診断の受診(1年に1回以上)
4. 確実な点呼、定期点検の実施
5. 健康診断の受診
6. 年間安全運転の反省会
株式会社 西遠陸送
代表取締役 石原 晃

